首页
深度洞察
原创研究
产业观察
产业数据
专业服务
产业决策研究
产业数据服务
招商引资研究
公司动态
活动资讯
成果动态
关于我们
公司简介
资质荣誉
公司地址
加入我们
公司动态
首页
>>
公司动态
>>
成果动态
活动资讯
成果动态
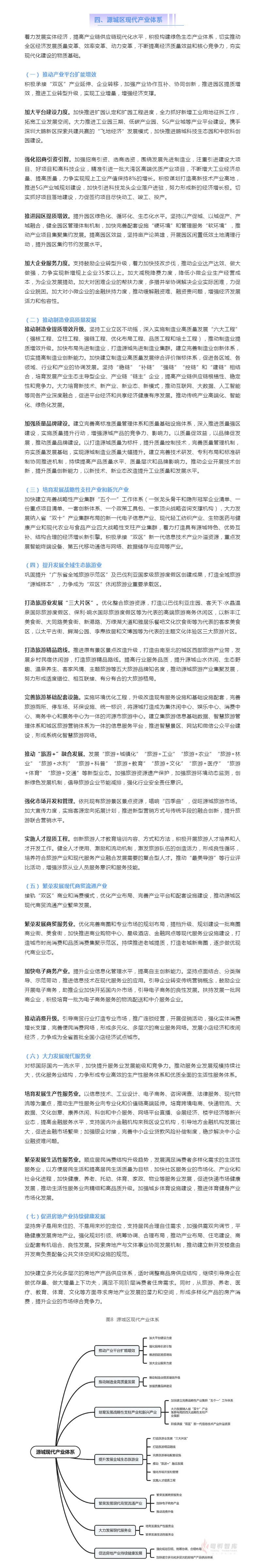
【智库成果】粤孵“百千万工程”县域经济观察——“绿色崛起现代化枢纽城区”源城区
发布时间:2024-05-20 11:18:26| 浏览次数:
上一篇:
【智库成果】粤孵“百千万工程”县域经济观察——“梅州‘百千万工程’主力军”兴宁市
下一篇: